
Microcytic anaemias
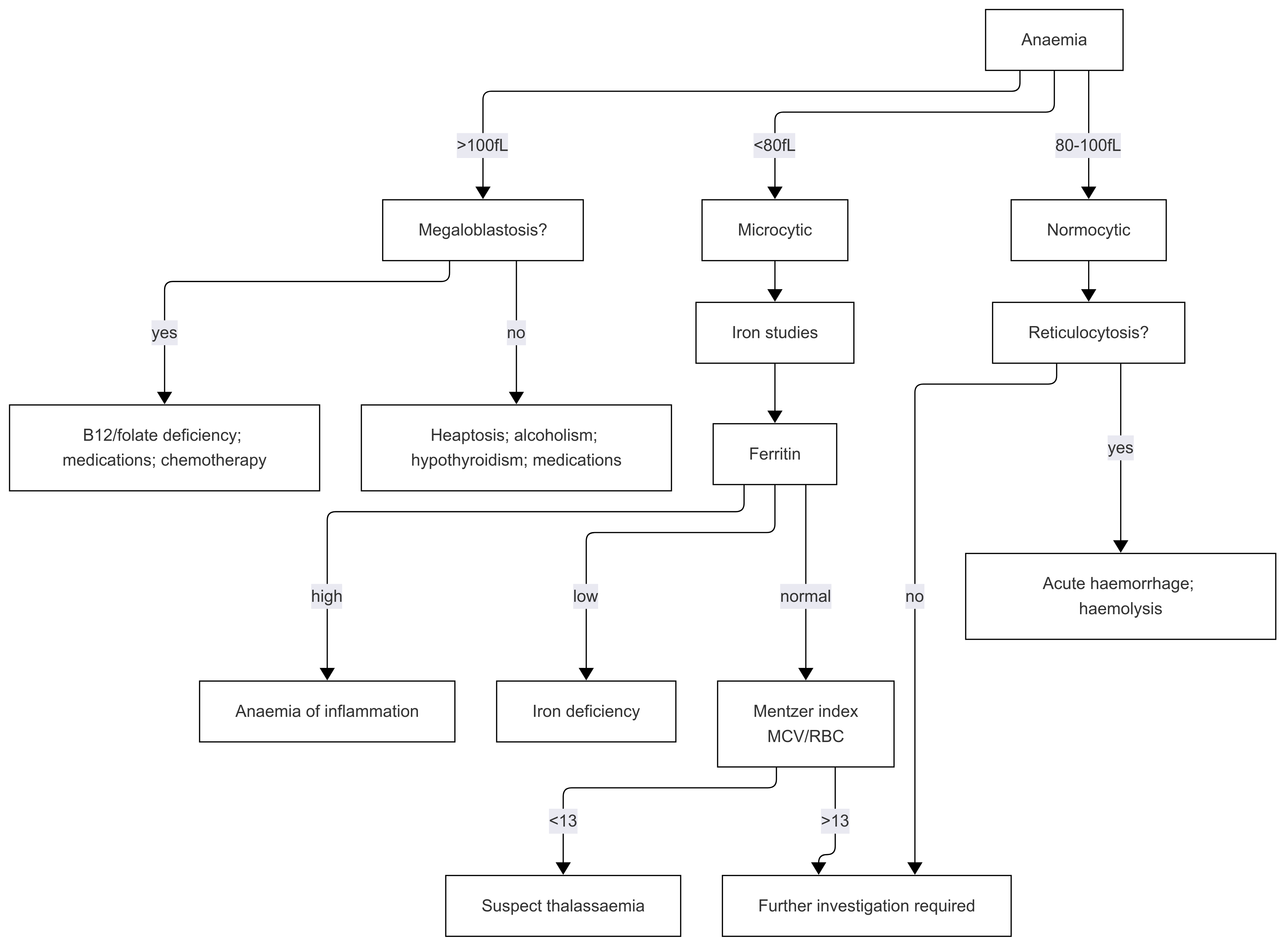
The likely causes of a microcytic anaemia are few. In the setting of normal iron studies the only explanation for a microcytic anaemia is thalassaemia, or anaemia inflammationis with concurrent iron deficiency. A low Mentzer index raises suspicion for thalassaemia.
- Iron deficiency
- Thalassaemia (usually beta, and sometimes alpha)
- Anaemia of inflammation
There are also some other rare inherited and acquired causes.
- Sideroblastic anaemia, and other X-linked anaemias
- Other haemaglobinopathies
- Hereditary hypotransferrinaemia
- Hereditary aceruloplasminaemia
- Erythropoietic protoporphyria
- Iron-refractory iron deficiency anaemia
- SLC11A2 mutations (encoding DMT1)
- Lead poisoning
- Zinc deficiency
- Copper deficiency
- Alcoholism
- Some medications
- MDS with thalassaemia