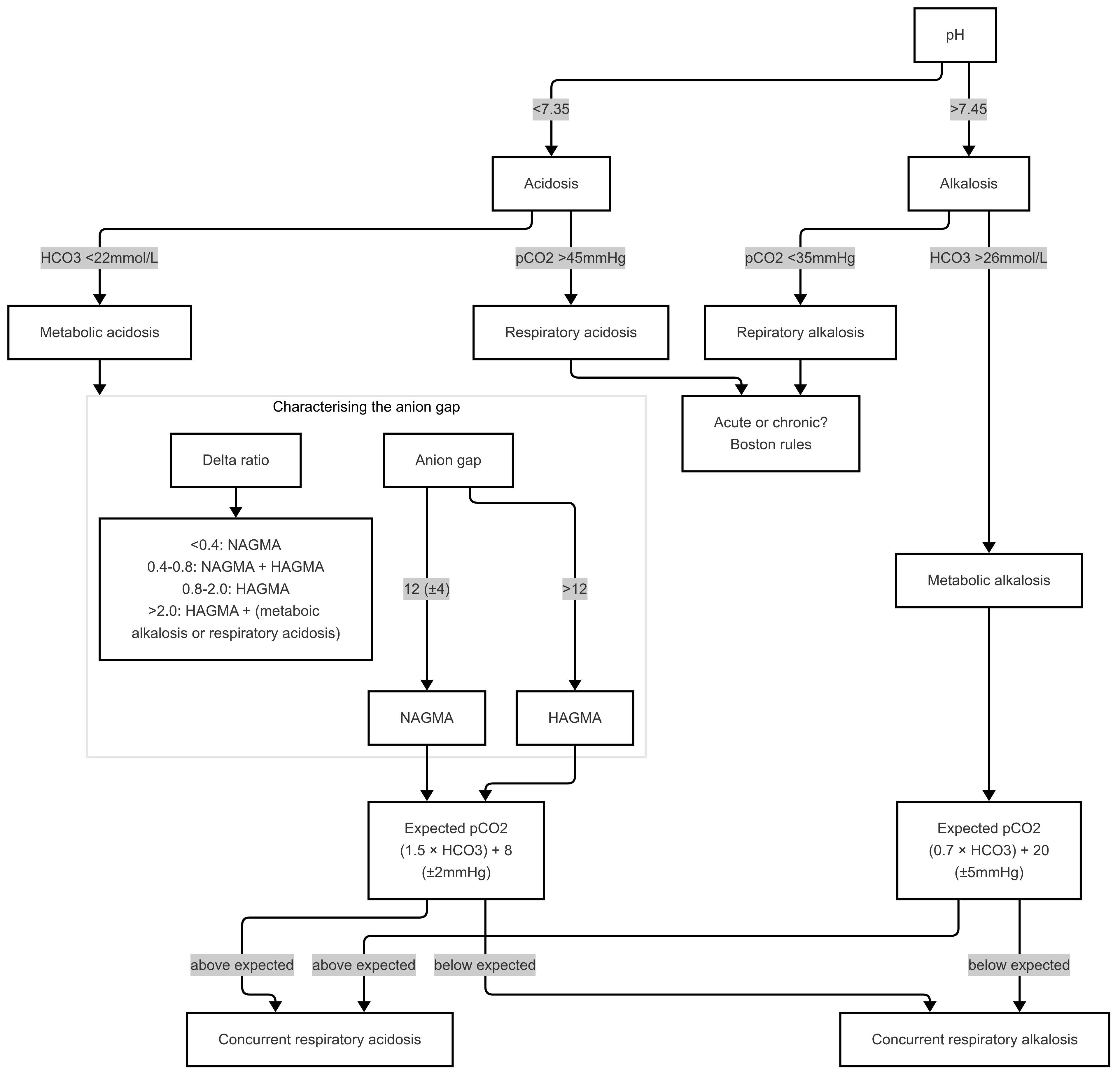
Presented below is a vaguely systematic approach to the interpretation of a blood gas. Specifically, it is the steps the author usually takes not because it is a truly “systematic approach” but rather because it follows, he thinks thinks logically, the values as they are printed on the gas machine’s receipt.

pH
Is the patient acidotic or alkalotic. Normal is 7.35-7.45. The author wonders if, technically speaking, the pH may be normal in either condition, the normal pH just represents the absence of alkalaemia or acidaemia; or is it the other way around?
pCO2 and [HCO3]
If there is an acid/base disturbance is the pCO2 contributing to it or reacting to it? What is the bicarbonate doing, this is the metabolic component. The standard base excess probably gives a better picture here, but for simplicity’s sake if it is elevated there is metabolic alkalosis and if it is decreased there is metabolic acidosis.
pO2
This number is unlikely to be of much use in quantifying the acid/base problems. It does, however, give vital information on oxygenation (but not ventilation).
What is the a/A ratio: Normal is >75% (0.75). You will probably need this equation too:
Standard base excess
The base excess reported by most gas machines is the standard base excess not the absolute one.
Anion gap
You can calculate the anion gap yourself… , sometimes the potassium is excluded.
Decreases in albumin probably require correction; for every 4g drop (from 40g/L), the anion gap looses one point as well.
The metabolic acidosis will be a NAGMA or a HAGMA. There is no such thing as a LAGMA.
The Boston compensation rules
If your docket has on it the standard bicarbonate then the Boston rules are all but useless
The Boston rules require the absolute bicarbonate which you can calculate yourself as
Respiratory acid/base disturbance
There are 6 of these. The four rules for compensation of acute or chronic respiratory acidosis or alkalosis (1-2-3-4-5 rule) are presented in the table below.
| Δ[HCO3] per 10mmHg CO2 | Acute | Chronic | |
|---|---|---|---|
| Respiratory acidosis (↑ CO2) | ↑ 1 | ↑ 4 | |
| Respiratory alkalosis (↓ CO2) | ↓ 2 | ↓ 5 | |
| The other two rules are for metabolic disturbances. |
Compensation of metabolic acidosis
Winters formula spits out an expected CO2 value for respiratory compensation, ±2mmHg.
Compensation of metabolic alkalosis
The formula for metabolic alkalosis works the same but with different numbers.
The Copenhagen compensation rules
An alternative is here for the sake of confusion. The Copenhagen rules use standard base excess.
Acute respiratory…
Acidosis or alkalosis should not change the standard base excess. That is, it should remain 0 and any change is likely due to a metabolic cause.
Chronic respiratory…
Acidosis or alkalosis will increase the standard base excess by 0.4 times the change to the PaCO2.
Metabolic acidosis
The PaCO2 will decrease in direct proportion to the standard base excess.
Metabolic alkalosis
In alkalosis the PaCO2 will rise at 0.6 times the change to base excess.